The architecture of vehicle tracking system Circuit Diagram Modern GPS solutions integrate advanced driver assistance systems (ADAS) and collision avoidance technologies. They provide real-time driver coaching, vehicle maintenance alerts, and automatic accident assistance to guarantee driver and vehicle safety. For a web vehicle tracking system to run, it's important to maintain server-side

GPS tracking system components. Vehicle tracking solutions consist of a GPS satellite, a tracking device (hardware), wireless connectivity, a server, an interface, and sometimes a signal receiver and a GPS vehicle tracking API. To be more precise, a car tracker usually has the following elements:

Vehicle GPS Tracking with Telegram and ESP32 on Google Maps Circuit Diagram
In a previous version of our vehicle tracking system, we used Raspberry Pi Pico and GPS technology. While it worked well, some limits affected its performance. In this article, we will build an advanced version of the vehicle tracking system by using Google Maps for real-time tracking. With the integration of Google Maps, you can easily see This is where DeepSORT comes into play, bringing advanced deep learning techniques to multi-object tracking. By integrating DeepSORT with YOLOv8, we can build a robust vehicle tracking system that can accurately track and count vehicles in real time. The ability to accurately detect, track, and count vehicles in dynamic environments can lead to Advanced Security. Enterprise-grade security features Copilot for business. Enterprise-grade AI features Premium Support. Enterprise-grade 24/7 support This project is a Vehicle Tracking System that utilizes GPS and GSM modules to track the vehicle's real-time location. The system outputs the vehicle's latitude and longitude, which can

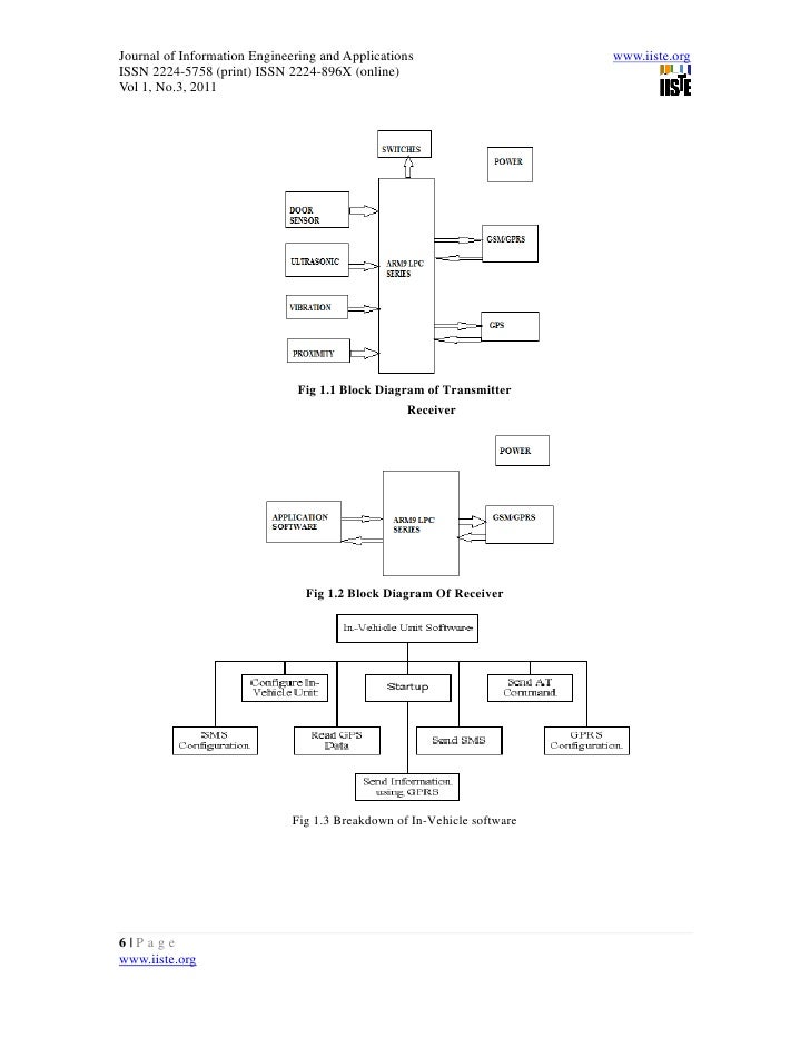
The designed in vehicle device works using Global Positioning System (GPS) and Global System for Mobile Communication(GSM) technology that is one of the most common ways for vehicle tracking.

Vehicle Tracking System using GPS and GSM Circuit Diagram
Components of a Real-Time Vehicle and Public Transport Tracking System. A comprehensive real-time vehicle and public transport tracking system boosts efficiency and control. It combines sturdy hardware with easy-to-use software. These aim to improve location tracking, delivery actions, and the health of vehicles. Incorporating GPS and IoT Sensors Abstract Vehicle tracking systems are essential for fleet management, logistics, and personal vehicle monitoring. The "Real-time Vehicle Tracking System with Embedded IoT" project aims to develop an advanced tracking system that leverages IoT technology and embedded systems to provide real-time location updates, route optimization, and vehicle status monitoring. This system enhances This project implements a Vehicle Tracking System using Arduino along with GPS and GSM modules. It allows tracking the vehicle's real-time location and sends this data to a web server for monitoring purposes. This system can be used for fleet management, theft prevention, or simply monitoring vehicle movement.

Vehicle Tracking System using GPS - Circuit Diagram. The circuit diagram of a GSM and GPS-based vehicle tracking system is displayed in the figure. It consists of a microcontroller, GPS module, GSM modem, and 9V DC power supply. GPS module gets the location information from satellites in the form of latitude and longitude.
