Schematic diagram of IoT system equipped with Light Intensity Sensor Circuit Diagram Whether you're a hobbyist, DIY enthusiast, or professional engineer, our resources provide comprehensive guides, tutorials, and circuit diagrams to help you integrate wireless technology seamlessly. Explore the possibilities of remote control systems, IoT devices, wireless sensors, and more with our expertly curated selection.

The diagram below provides a general visual reference for wiring of the components once you get to the Assembly page. This diagram was created using the software package Fritzing.

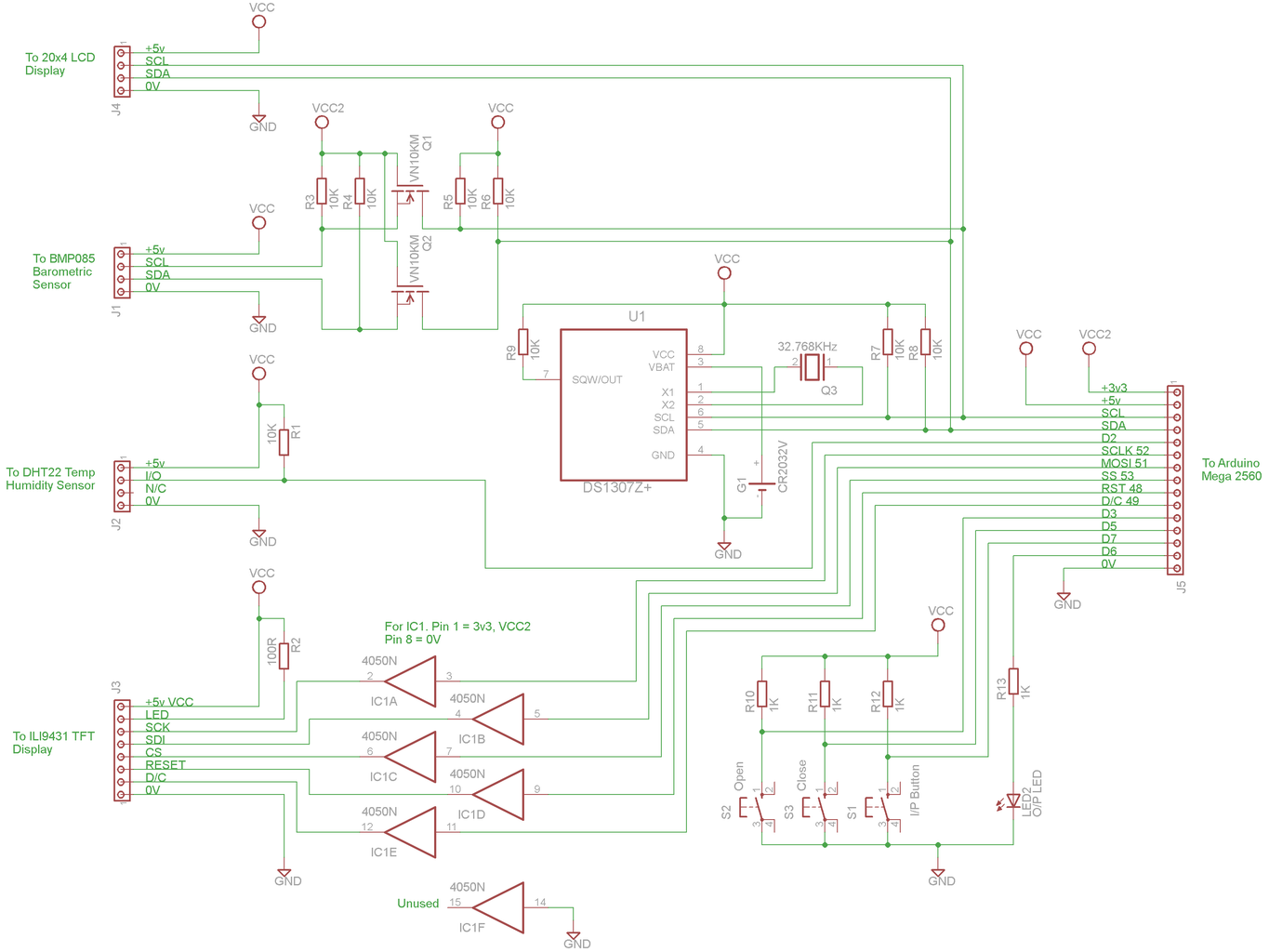
IOT Moon Phase Guide - Adafruit Learning System Circuit Diagram
Power Circuit. Figure 3 shows the electronic schematic of the power supply circuit. The electronic board can be powered with an AC voltage between 100VAC and 240VAC. Figure 3 - Power Circuit. You must connect the wires to the screw terminal. In this circuit we have 2 elements for protection against voltage and current surges: the varistor and a
Find every electronics circuit diagram here, Categorized Electronic Circuits and Electronic Projects with well explained operation and how to make it procedure and then New Circuits every day, Enjoy and Discover electronics. Wi-Fi modules for wireless iot projects. December 22, 2015. Internet of Things (IoT) is revolutionizing the electronics industry. All projects are documented with a neat circuit diagram, code and demonstration video to provide a complete do-it-yourself experience. Hammond's modern 1556 series enclosures are designed for circuit boards and IoT equipment. WRIS-RSKS Series General-Purpose Thick Here is the simple Wireless Power Transmitter and Receiver Circuit Designed with few affordable electronic components. Both Transmitter and Receiver have Enameled Copper coil winding, A Square wave oscillator and copper coil acts as power transmitter. Copper coil and Bridge Rectifier circuit acts as Receiver.
100+ DIY IoT Projects with Code and Schematics Circuit Diagram
Including circuit diagram and detailed working explanation. 100% working and tested circuits. Sending E-mail from ESP8266 - IoT Project The scope of the IoT applications is growing from controlling appliances to monitoring devices (like sensors) and sending e-mails.

Explore simple IoT Projects on Home Automation, Internet of Things using Arduino, ESP8266, ESP32, ESP32 CAM, LoRa for engineering students. All projects explained with source code, circuit diagram, woking principle.
